快速纳米自乳化实现纳米载体的规模化生产
2026年3月17日,四川大学褚良银、汪伟团队与上海交通大学邓楠楠团队合作报道了一种自乳化制备纳米乳液的新机制,该工作以“Non-equilibrium surfactant partitioning drives self-nanoemulsification for scalable nanocarrier production”为题,在线发表于Nature Chemical Engineering期刊上。该机制通过非平衡状态下表面活性剂在油-水界面的快速自发迁移,诱导界面不稳定性,以触发快速自乳化过程(该过程被命名为Surfactant-flux-induced interfacial instability, SFIII),实现了纳米载体的超快、超均匀、规模化生产,为药物递送、疫苗开发等领域提供了极具潜力的纳米制造平台。
该论文的通讯作者是汪伟和邓楠楠,第一作者是曹强。
纳米载体(通常指尺寸在1–1000 nm范围内的颗粒)是当今生物医药领域的核心工具,在药物递送、RNA疫苗、诊断成像等方面发挥着不可或缺的作用。然而,如何实现粒径均一(单分散性)纳米载体的低成本、可持续、高通量制备,始终是该领域面临的核心挑战。传统方法,如高压均质和超声乳化,往往能耗高、设备复杂,且易导致产物粒径不均。新兴的微流控技术虽能提升粒径均一性,但产量受限,使得纳米载体的规模化制备仍面临重要技术瓶颈。
该研究中,合作团队报道了一种由非平衡表面活性剂在水-油界面传递所触发的自驱动纳米乳化机制,该机制源于表面活性剂再分布诱导的界面不稳定性。该策略可在1分钟内生产出5升高度均匀的纳米乳液(含0.2升分散相),所制液滴直径小至34 nm,多分散系数(PDI)低于0.10。这种自驱动纳米乳化在较广的pH值(3–11)和温度范围(4–85°C)内均表现出良好的稳定性,兼容超过十种油-水-表面活性剂体系,并可用于合成多种纳米载体,包括纳米液滴、胶束、囊泡、聚合物纳米颗粒及金属有机框架纳米晶体等。作者进一步证实,表面活性剂的跨界面传递是界面不稳定性的根源,为纳米自发乳化提供了新的理论机制。该研究不仅破解了纳米制造中的一个关键工艺瓶颈,也为研究不混溶界面处表面活性剂的动态行为提供了新的视角。

图1:表面活性剂再分布诱导纳米自乳化过程示意图。

图2:表面活性剂自发转移诱导的纳米自乳化与参数表征。

图3:纳米自乳化的驱动力研究。

图4:纳米自乳化技术的可扩展性与纳米乳液的快速制备。

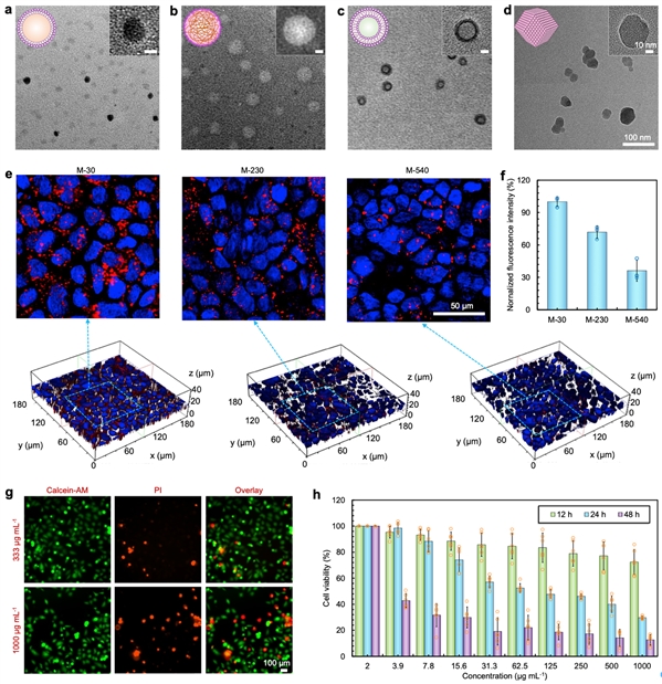
图5:纳米材料的制备与应用。
该研究为纳米载体的制备提供了新方案,由此产生的纳米液滴可作为纳米反应器或模板,通过自组装或聚合反应制备多种纳米颗粒。该策略具有操作简便、可规模化、成本低廉、表面活性剂用量少且能耗低等核心优势,有望成为应用于药物递送、疾病诊断和化妆品等领域的多功能平台。此外,表面活性分子在水油界面的动态分配过程,可为非平衡态液滴系统研究提供基础理论支撑,为探索微尺度的非平衡现象开辟新路径。但需注意,非平衡态表面活性剂分配现象并不适用于所有油/水/表面活性剂体系。只有满足特定判据的体系才能触发自发纳米乳化。未来研究将聚焦于基于表面活性剂分子的分配特性与界面参数,结合机器学习构建油/水/表面活性剂体系数据库。该数据库的建立将推动自乳化技术在纳米载体制备领域的应用拓展,并加速其工业化转化进程。(来源:科学网)
相关论文信息:https://doi.org/10.1038/s44286-026-00367-2


